逍遥右脑记忆网-免费提供各种记忆力训练学习方法! 超右脑|催眠术|潜能开发|影像阅读|右脑开发训练|手机访问
逍遥右脑记忆
  • 记忆方法
  • 右脑开发
  • 快速阅读
  • 思维导图
  • 学习方法
  • 学习计划
  • 作文大全
  • 早期教育
  • 励志名言
  • 右脑记忆
  • 记忆法|记忆宫殿|记忆力训练 记忆术|最强大脑|右脑记忆法
  • 学习方法
  • 高中学习方法|高考|小学资源|单词记忆 初中学习方法|中考|教案设计|试题中心
  • 潜能成功
  • 吸引力法则|成功学|九型人格 注意力训练|潜意识|思维模式
精品推荐:
逍遥右脑 > 中考复习 >

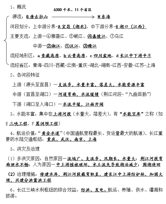
2018中考地理背记资料:长江

编辑: 路逍遥 关键词: 中考复习 来源: 逍遥右脑记忆


本文来自:逍遥右脑记忆 http://www.jiyifa.com/zhongkao/1220678.html

相关阅读:2019重庆中考物理试卷点评

  • 上一篇:2019年中考冲刺全攻略
  • 下一篇:没有了

相关主题

  • 2019重庆中考物理试卷点评
  • 2019中考冲刺:摆脱压力心理调节20招
  • 2019中考英语短文阅读理解技巧
  • 2018年中考英语听力常考题型整理:看病用语
  • 详细中考攻略 差生逆袭宝典
  • 中考难点突破有术
  • 2019年中考考生心理调节必备五大妙方
  • 2019年北京中考各科考试说明公布:物理
  • 名师解答:初三生该如何应对中考这场战斗
  • 新初三生必须掌握的中考“四型复习法”

推荐阅读

  • 2019中考物理复习:额定功率和实际功率额定电压:用电器正常工作时的电压。 额定功率:用电器在额定电压下的功率。P额=U额I额=U2……
  • 2013年中考作文决胜策略三:解说技巧2、合理安排顺序 事物大多是具有复杂性的,必须从多方面去介绍,才能讲清楚它的特征。依据……
  • 中考饮食切忌八条不良习惯一、不要突然改变平时的饮食习惯,因为长期的饮食习惯会对人体消化系统中酶的组成与活性产……
  • 2015上海中考物理考点复习:压强与压力一、压强 压力:垂直压在物体表面的力。(1)有的和重力有关;如:水平面:F=G;(2)有的和重力……
  • 偏科生中考备战部署:名师指导 复习需讲学生求助 我是个不折不扣的偏科生,英语很差。我觉得这完全是智商问题,做数学物理,我就是……

相关阅读

  • 沈阳七中名师指导中考物理咋复习
  • 历年中考英语必备词组精选(S)
  • 中考状元分享:数学就应该用这几种方法学
  • 备战中考十种指导方法
  • 2013年中考时事政治热点(2012年8月)
  • 名师谈中考数学复习:最后冲刺夯实基础很
  • 中考物理复习:抓住重点 注重细微
  • 中考英语单项选择题解题步骤及方法
  • 2016年中考数学考前模拟试题精练
  • 备战2014重庆中考语文 中考状元经验分享

右脑记忆论坛 | 快速记忆法 | 记忆力培训 | 速读培训 | 速读软件 | 右脑培训 | 站内搜索 | 网站地图

Copyright(C) 逍遥右脑 All Rights Reserved